
提起奧美拉唑,可以說是大名鼎鼎,婦孺皆知,連幾歲的孩子都可能知道胃不舒服,吃一粒奧美拉唑。在我國、乃至在美國的處方藥當中,它都穩穩地排在前十。
也的確是,很多胃的小毛病,很多是胃酸過多引起的,一吃,就會奏效,于是,很多人認為它就是治胃病的神藥,幾乎什么胃病都可以拿來抵擋一陣子。
事實果真如此嗎?
當然不是,和任何藥物一樣,它也不是萬能的,有自己的適應癥。
長期服用、濫用,也會產生副作用,甚至有致癌風險。
一起來了解一下吧~
我們用于抗胃酸的藥物大致有三大類:中和胃酸類、替丁類、拉唑類。
在1970年代以前治療消化性潰瘍主要靠“抗酸劑”,主要種類是一些無機弱堿,口服后能夠直接中和胃酸,可減弱或解除胃酸對潰瘍面的刺激和腐蝕作用。如小蘇打、胃舒平、鋁碳酸鎂等;
到了1980年代,H2受體拮抗劑(H2RA)橫空出世,即俗稱的“替丁”類藥物,如西米替丁、雷尼替丁、法莫替丁等,在當時被大家公認為可以提供安全、高效的抑酸作用。然而使用不久就發現到,由于影響H2受體的因素較多,患者個體的差異性較大,在用H2受體拮抗劑治療消化性潰瘍時易出現泌酸反跳現象和耐受性不佳等問題。
直到20世紀90年代,第一個質子泵抑制劑奧美拉唑,1988年由阿斯特拉公司開發上市。
隨后,蘭索拉唑、泮托拉唑、埃索美拉唑和雷貝拉唑等多個質子泵抑制劑紛紛上市。PPI的高效優勢在于它能夠更直接地抑制胃酸分泌的最終環節,療效顯著優于其他抑酸劑,同時解決了耐受性等諸多問題,受到了患者的一致青睞。
有研究顯示全球每年因使用PPI所消耗的醫療費用大約為70億英鎊,然而這些使用PPI的患者中有70%并不符合臨床用藥指證。
拉唑類的作用機理
拉唑類藥物,簡稱PPI制劑,學名叫質子泵抑制劑。
第一代 主要包括奧美拉唑、蘭索拉唑、泮托拉唑,
第二代 主要包括雷貝拉唑、埃索美拉唑、艾普拉唑等。
它的作用就是抑制胃酸分泌!
胃酸指胃液中的分泌鹽酸。人胃是持續分泌胃酸的,胃液中的胃酸(0.2%~0.4%的鹽酸),殺死食物里的細菌(幽門螺桿菌除外),確保胃和腸道的安全,同時增加胃蛋白酶的活性,幫助消化。
眾所周知,胃液對消化食物起著重要作用。可胃液分泌有一定的量,如分泌過多,就會出現吞酸、反胃、吐酸水等現象。
胃酸分泌的鹽酸(化學式為HCl),由氫離子及氯離子組成,鹽酸的分泌有賴于壁細胞對于這兩種離子的轉運。而質子泵抑制劑恰好可以阻止壁細胞對于氫離子的轉運功能,進而阻礙了胃酸的分泌。
它對基礎胃酸和刺激引起的胃酸分泌都有很強的抑制作用。
總體說來,凡是胃酸過多為主要病因的疾病治療和預防,包括
1、消化性潰瘍
2、應激性潰瘍
3、胃食管返流癥
4、藥物相關的胃腸黏膜損害
5、慢性胃炎以胃酸過多為主要表現的
6、功能性消化不良伴隨燒心癥狀的
7、幽門螺桿菌根除的配合治療
四種胃病患者慎用“奧美拉唑”

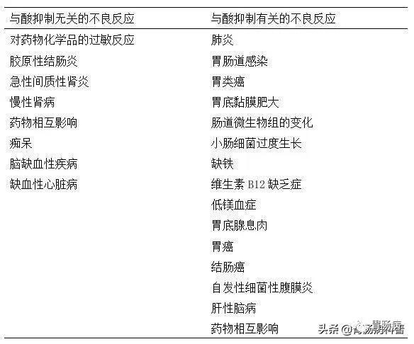
濫用PPI會有風險
第一,“拉唑”類藥物作用機理是抑制胃黏膜腺體細胞的H+的轉運,因此其他腺體的其他功能也會受到一定影響,特別是呼吸道黏膜,會損害黏膜的非特異性免疫。
因此老年人(尤其是長期臥床的老年人)、兒童、抵抗力較差的人群,奧美拉唑以及拉唑類藥物都慎用。
嬰幼兒、孕婦、哺乳期內婦女禁用。
第二,對于長期濫用抗生素的患者,可導致腸道菌群失調,使得人體內腸道正常菌群成員之一的艱難梭菌變得耐藥,從而大量生長繁殖,導致抗生素相關性腹瀉以及偽膜性腸炎等疾病。
因此,抗生素的濫用對胃腸道有很大的刺激作用,長期使用更容易出現消化系統疾病,寄希望于“拉唑”類藥物改善這種不適癥狀。
殊不知,過量、長期使用“拉唑”類藥物反而增加了艱難梭菌相關性腹瀉的發病風險。
第三,嚴重腎功能不全者應禁用拉唑類藥物。
“拉唑”類藥物在人體代謝依賴肝臟的作用,但人們也逐漸認識到此類藥物對于腎臟有一定的負擔作用。
第四,服用奧美拉唑時,如果同時服用其他類藥物,如地西泮、氯吡格雷、硝苯地平等。應務必到門診咨詢醫生,在醫生的指導下服藥。
奧美拉唑用藥注意事項
1、切記不能隨意用藥
奧美拉唑適用于胃及十二指腸潰瘍、應激性潰瘍、反流性食管炎和卓-艾綜合征等的治療。
無上述疾病的患者若隨意用藥,有可能引發嚴重和罕見的不良事件。
特別是中老年患者,胃痛時自服奧美拉唑還可能掩蓋癌癥早期的信號,延誤治療。使用前先要排除胃癌的可能性。
2、不可自行增減藥量
奧美拉唑口服用于消化性潰瘍一次20mg,一日1~2次;用于胃食管反流病一次20mg,一日2次。
劑量不足難以保證藥效,過量使用又會增加不良反應發生率。
3、時間、方法很關鍵
國內最常用的奧美拉唑劑型是腸溶片和腸溶膠囊,一般將每日劑量在早晨一次服用或分成早晚兩次服用。
服用相同劑量的奧美拉唑,早晨比晚上服藥的抑酸時間長,藥效更佳,且飯前30分鐘服藥最佳,服藥后吃早餐比不吃早餐的療效好。
腸溶制劑需要整片吞服,不得嚼碎,否則將破壞腸溶衣膜,影響藥效。
4、短期用藥更保險
胃潰瘍一般用藥6~8周,十二指腸潰瘍4~6周。胃食管反流病一般用藥4~8周。
建議短期治療,達到療程后及時停藥。因長期治療(≥1年)會增加骨折、胃癌等的發生率,影響維生素B12和鐵的吸收,造成白細胞減少等不良反應。
5、避免與下列藥物合用
奧美拉唑會影響某些藥物物的吸收或代謝:
如奧美拉唑會增加阿司匹林、他汀類、硝苯地平、地高辛和地爾硫卓等的吸收;
減少氯吡格雷、潑尼松、多潘立酮、鋁碳酸鎂、碳酸鈣等的吸收;
使艾司唑侖、華法林、克拉霉素和他克莫司等的清除下降;
使苯巴比妥的清除增加。
對于合并用藥較多的患者,應詢問醫師或咨詢藥師。
6、良好的習慣更給力
比如胃食管返流者睡覺時墊高床頭,少食多餐、低脂低糖飲食、控制體重、戒煙、降低心理壓力等有助于患者康復,從而減少藥物的使用。
這是一個特別罕見的病例,小女孩出生時...
雙手皮膚干燥、老化,接觸水后皮膚變白、脫皮,水干后...
來源:村醫導刊 □湖南省衛生計生委基層衛生處 王...
5月8日,發表在Cell子刊《Cell ...