
便秘又稱“大便難”、“后不利”、“脾約”、“秘結”等,是排便次數減少,糞便干硬難下,或糞質不干但排便困難。
泄瀉又稱“飧泄”、“注下”,是以排便次數增多,糞質溏薄或完谷不化,甚至瀉出如水樣為主癥的病證。
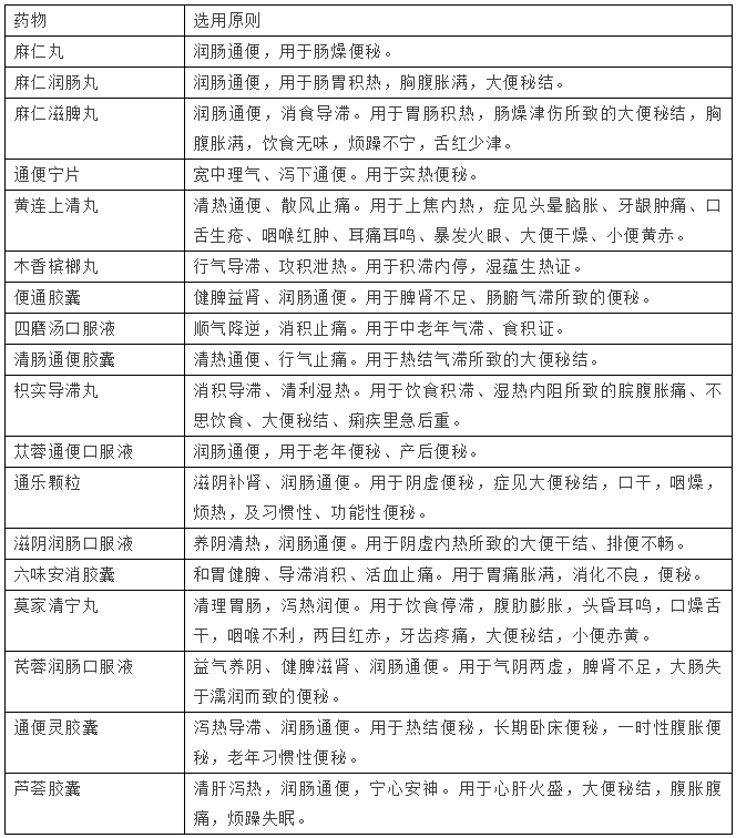
便秘的中成藥選用
便秘可辨證分型為熱積秘、寒積秘、氣滯秘、氣虛秘、血虛秘、陰虛秘、陽虛秘。

阿片類藥物所致的便秘輕度可選用麻仁軟膠囊、麻仁滋脾丸、四磨湯;中度可選用枳實導滯丸、莫家清寧丸、六味安消膠囊;重度可選用蘆薈膠囊、通便靈。
另外,大黃、番瀉葉、蘆薈、決明子、何首烏等蒽醌類瀉劑是引起結腸黑變病的主要因素,部分蒽醌類瀉劑如何首烏有致肝功能損傷的風險,用藥過程中需定期監測肝功能。
泄瀉的中成藥選用
泄瀉可辨證分型為寒濕困脾證、腸道濕熱證、食滯胃腸證、脾氣虧虛證、腎陽虧虛證、肝氣乘脾證。避免濃茶、咖啡、煙酒和辛辣等誘發因素,慎用水楊酸、腎上腺皮質激素等藥物。

【參考文獻】
1.便秘中醫診療專家共識意見(2017)[J].中醫雜志,2017,58(15):1345-1348.
2.功能性便秘中西醫結合診療共識意見(2017年)[J].中國中西醫結合消化雜志,2018,26(1):18-22.
3.阿片類藥物不良反應中醫診療專家共識[J].中國腫瘤臨床,2019,46(7):321.
4.泄瀉中醫診療專家共識意見(2017)[J].中醫雜志,2017,58(14):1256-1259.
這是一個特別罕見的病例,小女孩出生時...
雙手皮膚干燥、老化,接觸水后皮膚變白、脫皮,水干后...
來源:村醫導刊 □湖南省衛生計生委基層衛生處 王...
5月8日,發表在Cell子刊《Cell ...