
慢性胃炎是由多種原因引起的胃黏膜的慢性炎性反應,臨床表現為非特異性消化不良,如上腹部不適、飽脹、疼痛、食欲不振、噯氣、反酸等,部分還有健忘、焦慮、抑郁等精神心理癥狀。
以胃痛為主癥者,為“胃脘痛”;以胃脘部脹滿為主癥者,為“痞滿”;胃痛或胃脘部脹滿癥狀不明顯者,可根據主要癥狀診為“反酸”“嘈雜”等。
基于內鏡和病理診斷,可將慢性胃炎分為萎縮性和非萎縮性胃炎;基于病因,可將慢性胃炎分為Hp胃炎和非Hp胃炎;基于胃炎分布,可將慢性胃炎分為胃竇為主胃炎、胃體為主胃炎和全胃炎。
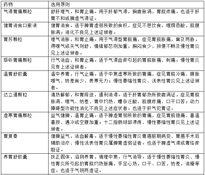
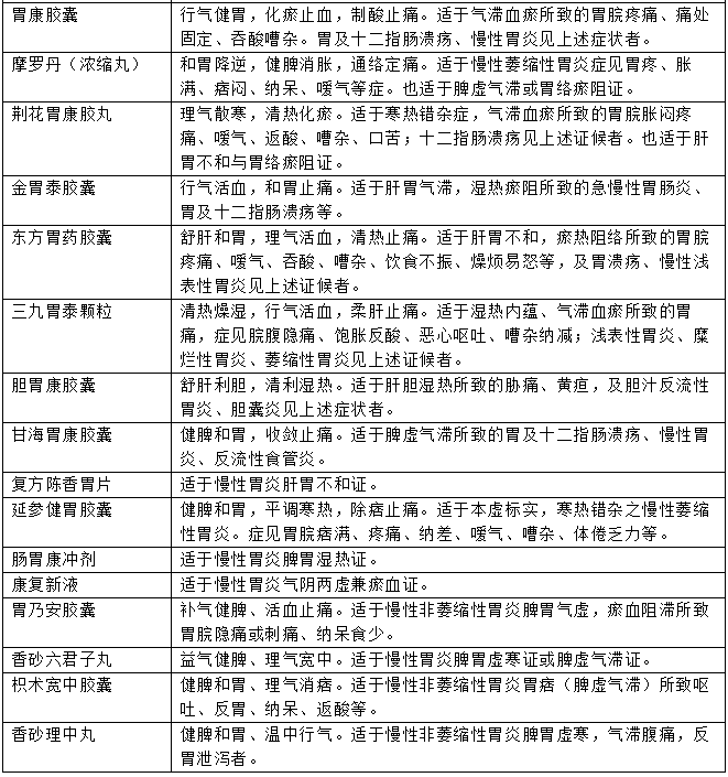
中醫可辨證分為肝胃不和證(肝胃氣滯證、肝胃郁熱證)、脾胃濕熱證、脾胃虛弱證(脾胃氣虛證、脾胃虛寒證)、胃陰不足證、胃絡瘀阻證。


這是一個特別罕見的病例,小女孩出生時...
雙手皮膚干燥、老化,接觸水后皮膚變白、脫皮,水干后...
來源:村醫導刊 □湖南省衛生計生委基層衛生處 王...
5月8日,發表在Cell子刊《Cell ...