
臨床特點為早期肢端無感覺、麻木或疼痛,發涼和/或有間歇性跛行、靜息痛,進而繼續發展出現下肢遠端皮膚變黑或組織潰爛、感染、壞疽。其多發于四肢末端,又稱“肢端壞疽”。
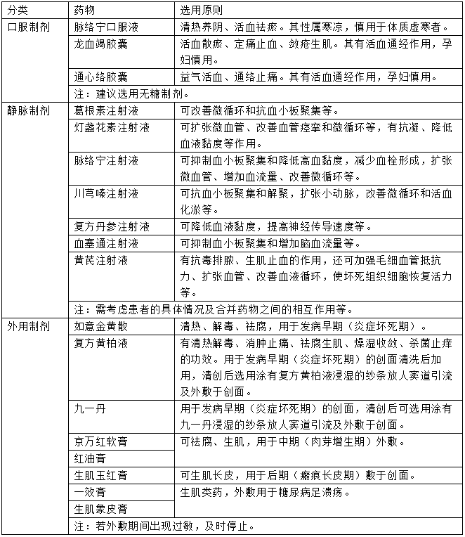
糖尿病足的中醫辨證有濕熱毒蘊、筋腐肉爛證,熱毒傷陰、瘀阻脈絡證,氣血兩虛、絡脈瘀阻證,肝腎陰虛、瘀阻脈絡證,脾腎陽虛、痰瘀阻絡證。 糖尿病足的中成藥選用 另外,維生素C可增強創面白細胞和巨噬細胞活性,是膠原合成必需的物質,而缺乏維生素C會使創面愈合及抗感染能力下降。 糖尿病足潰瘍(DFU)者可根據創面情況增加維生素C攝入量,柑橘、草莓、番
這是一個特別罕見的病例,小女孩出生時...
雙手皮膚干燥、老化,接觸水后皮膚變白、脫皮,水干后...
來源:村醫導刊 □湖南省衛生計生委基層衛生處 王...
5月8日,發表在Cell子刊《Cell ...