
需要皮試的藥物臨床使用指引
一、皮試前需要注意什么? 1.醫師(藥師、護士)要詳細詢問患者的過敏史以及用藥史,患者是否對此類藥物有過敏史,或者有家族過敏史的情況。 2.門冬酰胺酶:患者必須住院使用,在對腫瘤化療有經驗的醫師指導下治療,每次注射前需備有抗過敏反應的藥物,及搶救器械。 3.白喉抗毒素、破傷風抗毒素、多價氣性壞疽抗毒素、抗炭疽血清、抗狂犬病毒血清:凡本人及其直系親屬曾有支氣管哮喘、枯草熱、濕疹或血管神經性水腫等病史,或對某種物質過敏,或本人過去曾注射馬血清制劑者,需特別提防過敏反應的發生。 4.卡介菌純蛋白衍生物、結核菌素純蛋白衍生物:患急性傳染病(如麻疹、百日咳、流行性感冒、肺炎等)、急性眼結膜炎、急性中耳炎、廣泛皮膚病者及過敏體質者暫不宜使用。
二、不適宜做皮試的情況有哪些? 1.皮膚表面有皮炎或濕疹感染的時候。 2.不宜空腹做皮試。 3.最近有服用過免疫抑制劑、糖皮質激素或抗過敏藥物也是不適合做皮試的,如果服用了這些藥物還堅持做皮試,可能會導致皮試結果假陰性,不能將藥物過敏有效地預測出來,潛在風險很大。
三、青霉素類、頭孢類皮試中需要注意哪些問題? 1.目前我國青霉素類抗菌藥物說明書、《抗菌藥物臨床應用指導原則》和《中華人民共和國藥典臨床用藥須知》均要求在使用青霉素類抗菌藥物之前需常規做青霉素皮試。 2.凡停用72小時以上或者使用青霉素且青霉素更換生產廠家或更換批號時,均應重做青霉素皮膚過敏試驗。 3.頭孢菌素給藥前常規皮試對過敏反應的臨床預測價值無充分循證醫學證據支持,大多數頭孢菌素類抗菌藥物的說明書、《抗菌藥物臨床應用指導原則》和《中華人民共和國藥典臨床用藥須知》均未要求頭孢菌素用藥前常規進行皮試。因此,不推薦在使用頭孢菌素前常規進行皮試。 4.既往有明確的青霉素或頭孢菌素 I 型(速發型)過敏史患者,如臨床確有必要使用頭孢菌素,并具有專業人員、急救條件,在獲得患者知情同意后,選用與過敏藥物側鏈不同的頭孢菌素進行皮試。 β內酰胺類藥物側鏈相似性比較 5.藥品說明書明確規定要皮試的頭孢菌素,需進行皮試。 6.有過敏性疾病病史,如過敏性鼻炎、過敏性哮喘、特應性皮炎、食物過敏和其他藥物(非β內酰胺類抗菌藥物)過敏,發生頭孢菌素過敏的概率并不高于普通人群,應用頭孢菌素前也無需常規進行皮試。但上述患者用藥后一旦出現過敏反應,癥狀可能會更重,應加強用藥后觀察。 7.青霉素類、頭孢菌素類的β內酰胺酶抑制劑復方制劑,皮試適應證和方法可分別參照青霉素類、頭孢菌素類藥物。 8.單環類、頭霉素類、氧頭孢烯類、碳青霉烯類、青霉烯類等其他β內酰胺類抗菌藥物均無循證醫學證據支持皮試預測作用,給藥前無需常規進行皮試。若這些類別藥物的說明書要求使用前皮試,參照頭孢菌素類處理。 9.過敏試驗本身也可導致嚴重過敏反應。 10.藥物過敏試驗陰性結果也存在給藥過程中發生過敏反應的可能性。因此給藥前需要做好必要的搶救準備,在首次用藥或每次注射后的半小時內,也應該警惕,一定要仔細觀察。 11.進行頭孢菌素類藥物的皮試,必須使用原藥配制皮試液,嚴禁用青霉素皮試液代替,也不能用某一種頭孢菌素配制成皮試液做其他頭孢菌素類藥物的皮試。
五、皮試液該如何配制? 青霉素皮試液配制:根據中華人民共和國藥典臨床用藥須知》規定,以注射用青霉素 G 或青霉素 G 皮試制劑稀釋為500U/mL的皮試液。
六、皮試后需要注意什么? 頭孢菌素皮試液配制:若確需進行皮試,需將擬使用的頭孢菌素加0.9%氯化鈉注射液稀釋至2mg/mL濃度配制成皮試液。 患者應在注射室等候20~30分鐘,切勿按揉皮試形成的小皮丘。如果局部有少許滲出,也不可揉搓,以防局部皮膚發紅,這將直接影響皮試結果的判斷。皮試期間避免劇烈活動,如果患者感覺不適,如頭暈、面色蒼白、出冷汗、皮試處皮膚出現皮疹,則應立即通知注射室護士。
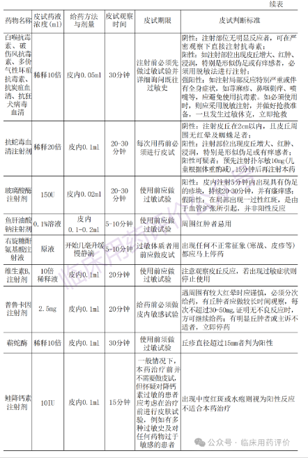
皮試藥物判斷標準,見下表(臨床用藥評價公眾號:因不同廠家說明書不同,具體以所用的藥品說明書為準)


這是一個特別罕見的病例,小女孩出生時...
雙手皮膚干燥、老化,接觸水后皮膚變白、脫皮,水干后...
來源:村醫導刊 □湖南省衛生計生委基層衛生處 王...
5月8日,發表在Cell子刊《Cell ...