
脫發、脫皮——補充維生素B;
腳氣病——補充維生素B;
唇干裂——補充維生素B;
男女備孕——補充維生素B。
確實,B族維生素的功效廣泛,可用于多種疾病的輔助治療。
但要注意,B族維生素種類繁多,每種維生素B的作用各不相同,且可能引發不良反應,絕不能盲目亂用!
B族維生素的成員
目前,B族維生素共有8種被廣泛認可,包括維生素B1、B2、B3(煙酸)、B5(泛酸)、B6、B7(生物素)、B9(葉酸)和B12(氰鈷胺)。
溫馨提示:
1、煙酸、煙酰胺,統稱為維生素B3;泛酸、泛酸鈉、泛酸鈣,統稱為維生素B5。
2、甲鈷胺、腺苷鈷胺和羥鈷胺,是維生素 B12體內的活性產物。
3、早期文獻,也把維生素B4歸入B族維生素,目前用于防治各種原因引起的白細胞減少。
復合維生素B片、注射用復合維生素B、注射用水溶性維生素的區別見下表。

B族維生素缺乏引起的體征
B族維生素是人體必需的營養成分,它們作為輔酶,深度參與體內糖類、蛋白質和脂肪的代謝過程。許多常見食物都富含維生素B,而輕微的維生素B缺乏可以通過合理飲食來改善。
“腳氣病” ≠ “腳氣”。
維生素B1缺乏癥,也被稱為腳氣病。根據癥狀表現的不同,腳氣病分為兩種類型:
干性腳氣病:主要影響神經系統,表現為對稱性周圍神經炎,患者會感到感覺和運動障礙,肌力減弱。
濕性腳氣病:主要影響心血管系統,表現為身體虛弱、疲勞、心悸、呼吸急促等癥狀。
B族維生素缺乏引起的疾病和各種維生素B的食物來源見下表。

維生素B類藥物的合理使用
維生素B1、B2、B5(泛酸)、B9(葉酸)、B12(氰鈷胺)的口服毒性較低,一般建議飯后服用。
葉酸片有0.4mg和5mg兩種規格。用于預防胎兒先天性神經管缺陷時,建議口服劑量為每次0.4mg,每日1次。
常見維生素B類藥物的規格、適應癥和注意使用見下表。

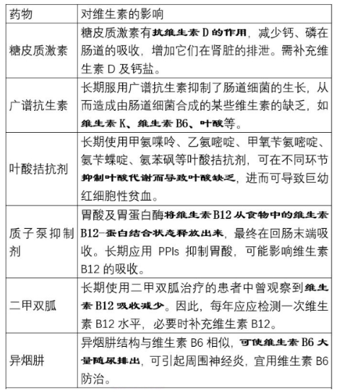
可引起維生素缺乏的藥物
某些藥物能降低維生素的吸收,增加維生素的排出,從而引起維生素缺乏(見下表)。

這是一個特別罕見的病例,小女孩出生時...
雙手皮膚干燥、老化,接觸水后皮膚變白、脫皮,水干后...
來源:村醫導刊 □湖南省衛生計生委基層衛生處 王...
5月8日,發表在Cell子刊《Cell ...