
提起雙黃連制劑,無論是醫生還是普通大眾都不陌生,尤其在疫情期間,各主流媒體發送的一篇“上海藥物所、武漢病毒所聯合發現中成藥雙黃連口服液可抑制新冠肺炎病毒”報道后,雙黃連口服液被一夜搶空,使本就出名的雙黃連變得家喻戶曉。
前段時間,國家藥監局發出關于修訂雙黃連顆粒等口服制劑處方藥與非處方藥說明書的公告,引起不少民眾的唏噓,也引起筆者對雙黃連這個高熱度名字的關注,于是有了下文。
趣聞:雙黃連其實不含黃連
雙黃連一名是取自三味主藥名字,從其中各取一字:雙--雙花(金銀花);黃--黃芩;連--連翹;得“雙黃連”之名。具有疏風解表、清熱解毒之效。用于外感風熱所致的感冒,癥見發熱,咳嗽,咽痛。
這三味藥是中醫治療外感的常用中藥,可見于許多的古方驗方。在《溫病條例》中有一方“銀翹散”,就是以“雙連”(金銀花、連翹)命名,據考證,這應該是雙黃連制劑的祖方之一。至于是哪位中醫將古方簡化為僅三味的“雙黃連”在臨床運用,目前已無法考證。畢竟將方劑靈活加減使用,并將方劑制成各種丸、散、膏、丹、湯藥劑型以便臨床使用,在中醫看來,是再平常不過的事情。
在藥品匱乏的年代,雙黃連是當時中成藥名方中最熱門的藥劑之一,據有關文獻報道,首先將雙黃連制劑運用現代方法制成新藥劑的是哈爾濱醫科大學第一附屬醫院的藥劑科(1984年),發明人為韓太云先生及其團隊,這個中成藥在當時的中國起到了巨大的作用。到如今,雙黃連制劑也被制成各種便于臨床運用的劑型,不過,隨著制劑運用的廣泛,其不良反應問題也被眾人注意到,下面來談談雙黃連制劑的不良反應問題。
已知不良反應大盤點
首先還是老話,所有藥物都有不良反應,請正確看待藥品。有不良反應需要警惕,但不能“因噎廢食”。
談起雙黃連制劑,早在2001年,國家藥品不良反應檢測中心就通報過要注意雙黃連制劑的不良反應,尤其是過敏反應,此后也有許多雙黃連制劑不良反應的相關報道發表,關于此,需引起廣泛醫療同行的注意。
雙黃連制劑有許多劑型包括,注射制劑(包括注射液、凍干粉)和口服制劑(包括顆粒劑、糖漿劑、片劑、泡騰片、分散片、咀嚼片、含片、合劑、滴丸、硬膠囊、軟膠囊、滴劑),以及外用制劑(包括滴眼劑、栓劑等)。據國家藥品不良反應中心統計,在所有雙黃連制劑中,雙黃連注射劑的不良反應發生率最高占72.64;在所有的不良反應表現里,過敏反應發生的概率最高為76.8%,其中皮膚性過敏反應最易發生。此外還有消化系統、神經系統及循環系統不良反應。下面就來看下這些過敏反應及具體案例。
1
過敏性休克
過敏性休克,雙黃連制劑中最嚴重的不良反應,處理不當可導致死亡,注射劑和口服制劑皆有發生過敏性休克的可能,用藥時應密切關注用藥反應,通常為速發性,用藥30分鐘即發生。

2
其他過敏反應
主要表現為皮膚瘙癢、丘疹蕁麻疹、斑疹、水泡疹等,偶見胸悶、心悸、全身剝脫性皮炎等過敏性癥狀,以面部皮疹常見;少見過敏性紫癜、哮喘反應、嚴重血管神經性水腫等。這些過敏癥狀占據雙黃連制劑不良反應的絕大部分,可能是速發型也可能是遲發型,需引起注意。


3
局部靜脈炎
這類多為注射劑型的不良反應,應屬于輸液反應范疇。次不良反應癥狀見到的報道較少,也可能是因為不具備特殊性,大多數醫生沒有將此類不良反應作為雙黃連制劑不良反應上報。致病原因可能是靜脈用藥后細菌感染所致,也有學者認為是雙黃連制劑刺激性血管所致,在使用靜脈給藥時應予以注意。
案例:患者,女,30歲,因上呼吸道感染,給予注射用雙黃連3g/次,加入5%葡萄糖注射液250ml中靜滴,qid,第6d患者自訴注射血管疼痛,皮膚發紅,考慮與注射雙黃連有關,即停,給予超短波照射治療患處,癥狀消失,報道案例醫師認為是注射用雙黃連對血管的刺激性較大而引起靜脈炎。
4
胃腸道反應
胃腸痙攣、腹瀉等表現,偶見頑固性呃逆。有報道顯示,兒童使用雙黃連口服液后出現惡心、嘔吐、腹瀉呈黃綠色稀水便,口服助消化藥物無效,停用雙黃連口服液后,腹瀉癥狀逐漸好轉。成人在不良反應面前也沒有得到優待,如下案例。
案例:患者,男,28歲,診斷為上呼吸道感染,10min內將雙黃連合劑100ml分3次服完,15min后出現惡心、嘔吐、胃部不適癥狀,30min后出現喉部充血、水腫,經口服解痙藥及大量飲水,次日癥狀消失。
5
致寒顫、高熱、頭暈、呼吸心跳驟停等癥狀。
多見于注射制劑運用時,但其他劑型也不能麻痹大意,該癥狀多速發,通常用藥30分鐘內發生,用藥后應關注用藥表現,發生不良反應癥狀后不能驚慌,立即停藥,并積極搶救。

案例2:有2例男性老年患者.因慢性支氣管炎伴肺部感染,給予頭孢唑啉鈉4.0g加入10%葡萄糖注射液300ml靜滴,治療后效果不佳,改用雙黃連3.6g加10%葡萄糖注射液500ml靜滴,30~40滴/min左右,患者即感頭暈,測血壓正常,停藥即自行緩解。
案例3:患兒,男,10歲,因上呼吸道感染就診,靜脈滴注雙黃連約半小時后,患兒突然出現胸悶、憋氣,隨之意識喪失,雙眼凝視,四肢頻繁抽搐,面色蒼白,口唇及指趾端發紺,大動脈搏動消失,呼吸音及心音消失,血壓為0mmHg。立即停藥,給予心肺復蘇,吸氧,靜脈注射腎上腺素、地塞米松,肌肉注射異丙嗪,靜脈滴注多巴胺、阿拉明,20min后心肺復蘇成功,血壓恢復正常。
6
關節酸痛痛,全身酸痛痛
有學者認為全身疼痛與雙黃連制劑致過敏有關聯,主要發生在使用口服制劑后,患者可能出現皮膚潮紅、瘙癢等過敏癥狀,嚴重者,常引起高熱、心前區不適、胸悶等癥狀,手指關節、腕、肩、肘、膝關節疼痛,出血性結腸炎,肝損害,過敏性休克等,因此,患者出現全身疼痛時,可判斷患者對雙黃連制劑過敏,可參考過敏癥予以對癥治療。雙黃連制劑所致的關節疼痛為可逆性,一般停藥后不會復發。
7
血尿
出現尿液顏色變化,在排除食物或藥物色素原因后,一般會考慮泌尿系統原因,有學者認為雙黃連制劑出現血尿的原因懷疑是其與有抗生素前后連用產生腎毒性,也有學者認為是雙黃連制劑含某種致紅色的成分所致,對患者不會造成不良后果。
案例:8個月女患兒,因持續高熱39℃入院治療,用雙黃連粉針0.6g 加入10%葡萄糖注射液100ml中靜滴,約2h滴完。隨后發現肉眼血尿,即做腎功能檢查,各項指標均在正常范圍,對癥處理肌注維生素K 17mg,同時給予維生素C 0.3g加入10%葡萄糖注射液100m1 中靜滴,3d痊愈。
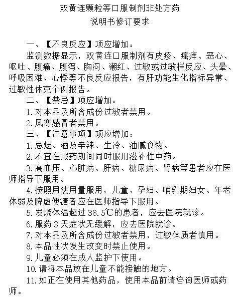
以上不良反應為筆者能夠找到相應案例的不良反應,還有部分不良反應表現資料較少,這里有一份國家藥監局要求修訂的說明書,是今年3月國家藥監局發布的對雙黃連口服制劑說明書修訂的通知所含內容。
新增禁忌癥,修改注意事項以及不良反應,如下圖:


除了口服制劑外,2018年,國家藥監局已對雙黃連注射劑(雙黃連注射液、注射用雙黃連(凍干)、雙黃連粉針劑)說明書增加警示語。4周歲及以下兒童、孕婦禁用!
此外,從2017版《醫保藥品目錄》開始,部分基層常用的中藥注射劑被限制在二級以上醫療機構使用。其中就包括雙黃連注射劑。
當然,以上不是告訴你雙黃連制劑不能用了,而是要安全使用。雙黃連制劑發展至今,在退熱、解毒、抗菌等方面有著較好的療效,一直被普通群眾和醫護認可,我們現如今有更完善的使用禁忌及注意事項、不良反應記錄,是一件好事,提示我們在使用該藥物應該注意什么,可能會發生哪些不良反應,以便及時應對。所以,除非是被明確撤出市場,不然,這藥該用還得用,不需要因為有明確的不良反應提示而害怕使用,因噎廢食從來不是我們記錄藥物不良反應的目的。
那我們使用時有哪些建議呢?
1.根據中醫辨證施治原則,嚴格掌握適應證,權衡利弊,謹慎用藥,優先選擇口服制劑,因綠原酸經消化道可轉化成無致敏活性物質。寒癥禁用,比如發熱怕冷、無汗、腹瀉、流清涕等就不能選用雙黃連制劑。
2.中藥注射劑單獨使用,勿與其他藥物混合配制,配藥空針也不要混用,需要與其他藥物聯用時,使用間隔液,不建議與大環內酯類、氨基糖苷類、甲硝唑、林可霉素、維生素C、氫化可的松等配伍。臨用現配,靜滴時應控制滴速,慢速為宜。
3.用藥時,保證使用的是同一批次的藥品,不混合批次使用。
4.用藥30分鐘內密切關注患者用藥反應,尤其是小兒老人,口服類應囑咐患者發生不良反應的表現,提示其發生不良反應時應立即停藥并就醫。
5.詳細詢問家族史、用藥史和過敏史,對使用雙黃連曾有過不良反應者應禁用,有其他藥物過敏史也應慎用或不用,過敏體質者慎用或不用。
6.對于咳喘病、心肺功能疾病、嚴重血管性水腫、靜脈炎等患者應避免應用雙黃連制劑。
7.嚴格按說明書規定的用法用量給藥,不得超劑量、高濃度應用,尤其是兒童,應按照兒童計算方式確定給藥劑量。
參考資料:
1.徐冬萍等.[J]95例雙黃連不良反應分析.北京醫學2008(30)6:372-373
2.李智等.[C]雙黃連注射液過敏性休克致多器官功能不全綜合征2例救治分析.中國醫藥科學雜志.(2012)04:176-177
3.雷波,張小燕.[J]淺析雙黃連注射劑的不良反應.醫學前沿,(2012)35:54-55
4.劉權紅,[A]何詠梅. 雙黃連制劑臨床應用中不良反應研究.臨床合理用藥,(2012)05B:22-24
5.國家藥監局
這是一個特別罕見的病例,小女孩出生時...
雙手皮膚干燥、老化,接觸水后皮膚變白、脫皮,水干后...
來源:村醫導刊 □湖南省衛生計生委基層衛生處 王...
5月8日,發表在Cell子刊《Cell ...