
新冠肺炎的診療方案已經出了六版,隨著研究的深入,第六版內容較之前五版在藥物治療上有許多更新,包括新增了效果顯著的磷酸氯喹,以及在中醫治療上有較為詳細的用藥指導。
其中推薦的一些藥物,咱們都不陌生,比如抗瘧老藥磷酸氯喹,常用中成藥藿香正氣(液、丸、散)、連花清瘟膠囊(顆粒)、金花清感顆粒(膠囊)、疏風解毒膠囊(顆粒)、喜炎平注射液、熱毒寧注射液、痰熱清注射液等,那么,這些常用藥為何會被推薦用于治療新冠肺炎呢?
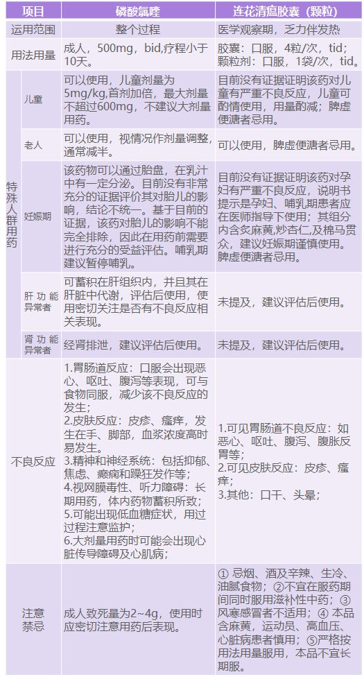
這里先挑選四個具有代表性的藥物來分析:磷酸氯喹、連花清瘟膠囊(顆粒)、喜炎平注射液、痰熱清注射液。先來看一看這四種藥物的基本情況。


氯喹:被證實可能有效的廣譜抗病毒藥物
新冠肺炎是由新型冠狀病毒(2019-nCoV)感染導致的肺部炎癥,2019-nCoV是一種單鏈RNA病毒,據武漢病毒研究所2月4日發布的論文所述——
氯喹作為弱堿性的廣譜抗病毒藥物,可通過增加體pH值阻斷病毒感染和細胞融合;(解釋:一般認為,冠狀病毒進入宿主細胞是經 pH 依賴途徑,即當病毒吸附在細胞表面后,細胞膜內陷,病毒被內化,經內體酸化,病毒包膜與溶酶體膜融合,病毒 RNA 釋放至胞漿后開始復制) 氯喹抗病毒機制能夠干擾2019-nCoV受體ACE2糖基化影響病毒和受體的結合; 具有免疫調節活性,可在體內協同增強其抗病毒作用; 口服氯喹后能在體內廣泛分布,肺部亦然,維持一個較穩定的血藥濃度; 細胞抗病毒的EC90是6.90?μ M,氯喹臨床應用中用于瘧疾和類風濕關節炎治療時常用劑量超過500mg,可以達到理論對病毒的治療濃度。
因此,氯喹被認為是用于新冠病毒治療有潛在價值,在診療方案六版被推薦,目前已在臨床投入使用,但是需要關注磷酸氯喹在被大量使用或長期使用時產生的不良反應,目前建議是成人500mg/次,bid.療程不超過10天。
鐘南山院士對于氯喹的評價是,談不上是特效藥,但目前來看,它還是有一些幫助的,短期內使用符合規定的劑量,沒有太大的副作用。
中醫認為新冠肺炎屬于中醫疫病范疇,病因為感受疫戾之氣,病位在肺,基本病機特點為“濕、熱、毒、瘀”。診療方案所推薦的藥方或中成藥也多為祛濕/熱/毒/瘀劑。
連花清瘟膠囊(顆粒)是基于中醫絡病理論于2003年SARS期間通過新藥審批綠色通道研發的治療流感的創新專利中藥,對病毒性呼吸系統傳染病具有廣譜抗病毒、有效抑菌、退熱抗炎、止咳化痰、調節免疫等系統干預作用。
其組方來源于治療熱性病流行的著名方劑麻杏石甘湯(傷寒論· 張仲景)與銀翹散(溫病條例),銀翹散外疏衛表、清熱解毒,麻杏石甘湯宣泄肺熱。
完整組方為:連翹、金銀花、炙麻黃、炒苦杏仁、石膏、板藍根、綿馬貫眾、魚腥草、廣藿香、大黃、紅景天、薄荷腦、甘草。其中,麻黃、薄荷可發散風熱犯衛證患者的風熱外邪;銀花、連翹、板藍根、貫眾、杏仁、魚腥草治療清熱解毒,抗炎平喘,緩解咽嗓疼痛、咳嗽咳痰; 紅景天益氣養陰,調動人體康復能力的同時又減輕其他藥物的毒副作用;大黃、生石膏可清肺泄熱,協同清瘟解毒,宣肺泄熱。多為寒涼藥物,易致胃腸道反應,可餐后服用,減少不良反應。在新冠肺炎中被推薦用于醫學觀察期,乏力伴發熱者。
姚開濤等對 COVID-19 確診患者進行一項回顧性研究,評價連花清瘟膠囊治療該病的臨床效果。該研究共納入 42 例有發熱癥狀的 COVID-19 確診患者,同時伴有不同程度的咳嗽、乏力、咯痰、肌肉痛、氣促、咽痛、惡心、嘔吐、食欲減退、腹瀉等癥狀。治療組采用常規治療聯合連花清瘟顆粒,結果顯示,治療組能夠明顯緩解發熱、咳嗽、咳痰、氣促等臨床癥狀,發熱消失時間指標較對照組(衛健委發布的《新型冠狀病毒感染的肺炎防控方案(試行)》推薦治療措施)平均縮短1.5 d,但差異無統計學意義(P=0.218)。該藥對改善 COVID-19 患者癥狀,緩解病情及縮短病程等方面具有一定的臨床應用價值。

在新冠肺炎診療方案六版中推薦了重型和危重型使用中藥注射劑的用法,如上圖。筆者挑選了成分明確的喜炎平注射液和復方的痰熱清注射液來綜合分析中藥注射劑在新冠肺炎治療上的優缺點。
不同于其他組成復雜、有效成分不清楚、作用效果不確定的中藥注射劑,喜炎平注射液是一種成分明確的抗炎抗病毒中藥注射液,主要成分是水溶性穿心蓮內酯總酯磺化物,具有消熱解毒,止咳止痢的功效。
在新冠肺炎診療方案六版中推薦用于肺炎重型患者,一般在治療中期運用,中醫辨證為氣營兩燔證,表現為發熱、咽痛、咳吐黃痰、舌苔黃、脈數等實熱癥,或表現為便溏不爽、舌苔黃厚膩、脈滑數等濕熱癥可以使用喜炎平注射液,不建議其用于無熱、乏力氣短、畏寒等虛寒證。
研究表明,喜炎平注射液具有較好的抗病毒作用。當血藥濃度高,能很好地穿透病毒細胞,阻止病毒復制,達到抑制或殺滅病毒的目的。 也能通過抑制炎癥部位PG的合成,保護溶酶體膜,減少炎性滲出物的量,促進毛細血管的循環,達到抗炎的作用。 喜炎平注射液還具有抗菌、鎮咳和提高免疫力的作用。能有效抑制或殺滅革蘭陽性細菌如痢疾桿菌、肺炎球菌、傷寒桿菌等;舒張氣管、支氣管平滑肌,緩解痙攣;通過促進腎上腺皮質功能,提高巨噬細胞、中性粒細胞的吞噬能力及提高血清中溶菌酶的含量,促進形成免疫球蛋白,提高機體免疫力。臨床上也有喜炎平被用于各類重癥肺炎的案例,均達理想效果。被推薦用于治療新冠肺炎重癥,有理可循,療效良好。
在使用時,該藥可能有過敏性休克發生(極罕見),用藥過程需密切監控患者用藥后表現。輸注速度與不良反應的發生有一定關聯,輸注過程中應注意輸注速度,兒童老年人以不超過40滴/min為宜,心力衰竭者控制在15~30滴/min為宜。
痰熱清注射液在新冠肺炎治療中、后期(重癥、危重癥)均可運用,中期表現如上喜炎平適應范圍,危重癥,中醫辯證為內閉外脫證。治療中、后期使用。表現為呼吸困難、動輒氣喘或需要機械通氣,伴神昏,煩躁,汗出肢冷,舌質暗紫,苔厚膩或燥,脈浮大無根。有表寒證者忌用(表寒證:惡寒畏寒,尿清便溏,舌淡苔白,脈遲、沉、緊),對寒痰阻肺和風寒感冒屬不對癥治療范疇,在臨床使用過程中要注意寒熱辨證合理應用。
由黃芩、熊膽粉、山羊角、金銀花、連翹組成,這5種成分組合具有清熱、化痰、解毒的功效。
實驗表明,痰熱清注射液可減輕LPS所致的急性肺損傷,能顯著減少肺泡灌洗液的細胞數量,抑制動脈血氧分壓以及氧飽和度下降; 能夠提高肺組織抗氧化作用,減少肺組織水腫、出血、滲出以及中性粒細胞浸潤等,降低髓過氧化物酶(MPO)、內皮素含量; 還可明顯降低肺組織中多形核中性粒細胞比例,阻斷炎癥級聯式反應,減輕肺組織損傷。
在臨床上痰熱清注射液對于各類屬于痰熱阻肺證肺炎療效確切,運用于新冠肺炎,辯證使用能顯較好結果。需要注意的是痰熱清注射液可見變態反應、過敏性休克、頭昏、惡心、嘔吐、皮膚瘙癢、紅疹、高熱、心及腎功能異常等不良反應,其中變態反應和頭暈惡心占比較大。使用時應注意用藥監測,一旦出現變態反應或其他嚴重不良反應表現應立即停藥、及時搶救。
我國在應對新冠肺炎疫情時,反應迅速,在治療上,所選藥物經大量數據所得,不局限于新藥老藥,不拘泥中藥西藥,挑選出目前較為合適得藥物、藥方,值得學習借鑒。
此外值得注意的是,除呼吸系統外,大量的COVID-2019患者還表現出各種程度的肝損傷臨床特征。多項研究表明COVID-2019患者的肝損傷主要是由于全身炎癥反應、多器官功能障礙、呼吸窘迫綜合征、藥物相關性肝損傷等非病毒因素所致的繼發性肝損傷。但就藥物相關性損傷而言,各類經肝臟代謝的藥物如氯喹,洛匹那韋等西藥,中藥及中成藥所含藥材如半夏、蒼術、大黃、丹參、澤瀉、柴胡等均有引起肝損傷的可能,提示在治療新冠肺炎用藥時應注意到藥物性肝損的可能,合理用藥。
參考文獻:
這是一個特別罕見的病例,小女孩出生時...
雙手皮膚干燥、老化,接觸水后皮膚變白、脫皮,水干后...
來源:村醫導刊 □湖南省衛生計生委基層衛生處 王...
5月8日,發表在Cell子刊《Cell ...