
逸仙臨床藥師根據衛健委發布的診療方案第五版的內容,對新型冠狀病毒的3個主要治療藥物的聯合使用以及注意事項進行了匯總分析。由于新型冠狀病毒的患者個體差異大,可能存在各種的器官功能不全,聯用藥物,特別是洛匹那韋/利托那韋的藥物相互作用特別多,但臨床可能對這一塊的關注度并不太高。很希望這些藥物注意事項能幫到前線的醫生們,以下文檔供您們參考
一、α-干擾素【霧化】
(一)
用法用量
國家衛健委發布的診療方案第五版推薦:α-干擾素成人每次500萬U或相當劑量,加入滅菌注射用水2mL,每日2次。
(二)
霧化給藥注意事項
1、霧化效能
由于霧化吸入的藥物在分子量、pH值、組織滲透性等理化性質上的要求與注射劑不同,α-干擾素為基因重組蛋白,分子量2-16萬,分子量相對較大,較難沉積到肺泡中,因此從理論上推測霧化給藥后經肺部吸收的劑量非常低。霧化給藥理論上生物利用度低,但由于目前有效的抗病毒藥物可選擇種類缺乏,因此,在必要情況下,如需要使用α-干擾素霧化,可考慮在嚴密監護下進行,如患者對輔料過敏,應停止使用。
2、霧化方式
可使用射流式霧化器(也叫空氣壓縮霧化器)或振動篩孔霧化器霧化;如采用氧氣驅動霧化,調整氧流量至6-8L/min。由于 α-干擾素為基因重組蛋白,對熱不穩定,超聲霧化時可使藥液溫度升高,因此不建議采用超聲霧化。
二、洛匹那韋/利托那韋
(一)
用法用量
(二)
注意事項
(三)
劑量調整

(The effect of veno-venousECMO on the pharmacokinetics of Ritonavir,Darunavir, Tenofovir and Lamivudine )

(四)
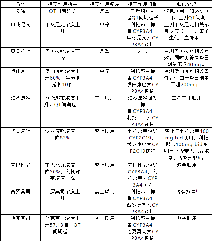
藥物相互作用—尤其注意多種可能聯用的藥物均有明顯的藥物相互作用

a:參照micromedex數據庫相互作用等級。共分為5級,分別是禁止聯用,嚴重,中等,較弱,未知。
b:氯喹:雖然氯喹未正式被衛健委推薦,但既往研究表明氯喹可能對冠狀病毒有效,因此,該藥可能被應用于臨床。
三、利巴韋林
(一)
用法用量
(二)
注意事項
(三)
劑量調整
(四)
藥物相互作用
這是一個特別罕見的病例,小女孩出生時...
雙手皮膚干燥、老化,接觸水后皮膚變白、脫皮,水干后...
來源:村醫導刊 □湖南省衛生計生委基層衛生處 王...
5月8日,發表在Cell子刊《Cell ...